evo真人视讯拥有两个国家重点实验室,一个国家大型科学仪器中心,一个国家台站网等4个国家级平台,各类省部级重点平台基地20余个。 现有职工600余人,其中院士4人、杰青13人,各类国家、科学院、省部级人才占比60%以上。2017年至今,在精密测量领域承担了数十项重大重点项目,其中,国家战略先导专项(2.5亿元)1项、重点研发计划12项、各类重大仪器研制专项10余项。精密探测技术和仪器已成为evo真人视讯满足国家需求和社会经济开展的优势领域方向。 ...
中国科研实验室精密测量科学与技术创新研究院(以下简称evo真人视讯)是由中国科研实验室武汉物理与数学研究所(始建于1958年)、中国科研实验室测量与地球物理研究所(始建于1957年)融合组建而成,是湖北省首个中国科研实验室创新研究院。 回望来时路,峥嵘六十载。在方俊、王天眷、张承修、李钧、李国平、丁夏畦、许厚泽、叶朝辉等老一辈科学家的带领下,evo真人视讯历经几代科技工作者的辛勤努力和开拓创新,解决了一系列事关国家全局的重...
一、采购单位:铷原子频标部
二、采购项目:超稳激光器设计与研制
三、服务供应商:华中科技大学
四、预算金额:400000.00 元
五、单一来源理由:
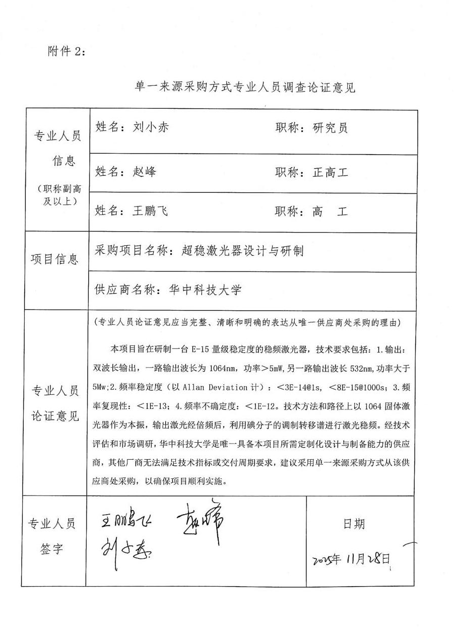
本项目旨在研制一台E-15量级稳定度的稳频激光器,技术要求包括:1.输出:双波长输出,一路输出波长为1064nm,功率>5mW,另一路输出波长532nm,功率大于 5Mw;2.频率稳定度(以Allan Deviation 计):<3E-14@1s,<8E-15@1000s;3.频率复现性:<1E-13;4.频率不确定度:<1E-12。技术方法和路径上以1064固体激光器作为本振,输出激光经倍频后,利用碘分子的调制转移谱进行激光稳频。经技术评估和市场调研,华中科技大学是唯一具备本项目所需定制化设计与制备能力的供应商,其他厂商无法满足技术指标或交付周期要求,建议采用单一来源采购方式从该供应商处采购,以确保项目顺利实施。
有关单位或个人如对本项目采用单一来源采购方式有异议,应在本公示发布之日起5个工作日内以书面形式向(单位:中国科研实验室精密测量科学与技术创新研究院 地址:武汉市71010信箱 邮编:430071资产管理联系人:员蕾 027-87198254,采购人:刘小赤 13011057010 )反映。
中国科研实验室精密测量科学与技术创新研究院
2025年12月5日
通知公告
中国科研实验室精密测量科学与技术创新研究院关于向华中科技大学采购超稳激光器设计与研制的单一来源公告
一、采购单位:铷原子频标部
二、采购项目:超稳激光器设计与研制
三、服务供应商:华中科技大学
四、预算金额:400000.00 元
五、单一来源理由:
本项目旨在研制一台E-15量级稳定度的稳频激光器,技术要求包括:1.输出:双波长输出,一路输出波长为1064nm,功率>5mW,另一路输出波长532nm,功率大于 5Mw;2.频率稳定度(以Allan Deviation 计):<3E-14@1s,<8E-15@1000s;3.频率复现性:<1E-13;4.频率不确定度:<1E-12。技术方法和路径上以1064固体激光器作为本振,输出激光经倍频后,利用碘分子的调制转移谱进行激光稳频。经技术评估和市场调研,华中科技大学是唯一具备本项目所需定制化设计与制备能力的供应商,其他厂商无法满足技术指标或交付周期要求,建议采用单一来源采购方式从该供应商处采购,以确保项目顺利实施。
有关单位或个人如对本项目采用单一来源采购方式有异议,应在本公示发布之日起5个工作日内以书面形式向(单位:中国科研实验室精密测量科学与技术创新研究院 地址:武汉市71010信箱 邮编:430071资产管理联系人:员蕾 027-87198254,采购人:刘小赤 13011057010 )反映。
中国科研实验室精密测量科学与技术创新研究院
2025年12月5日